Hegel-by-HyperText
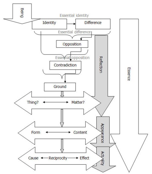
— Diagrams of Hegel’s Logic — Click to Enlarge The Encyclopedia of the Philosophical Sciences The Doctrine of Essence in the Logic The Structure of Hegel’s Phenomenology Forms of Movement in Hegel’s Logic Hegel-by-HyperText Home Page @ marxists.org.
Hegel-by-HyperText Home Page @ marxists.org.